Dog Gone It!


I created this using Articulate Storyline 360, Adobe Illustrator and Adobe XD.

This is a branching scenario that I dreamed up with my dog rescue friends. I live in a community with far too many abandoned dogs and sometimes I bring them home and adopt them out. So in this case, I'm the subject matter expert.

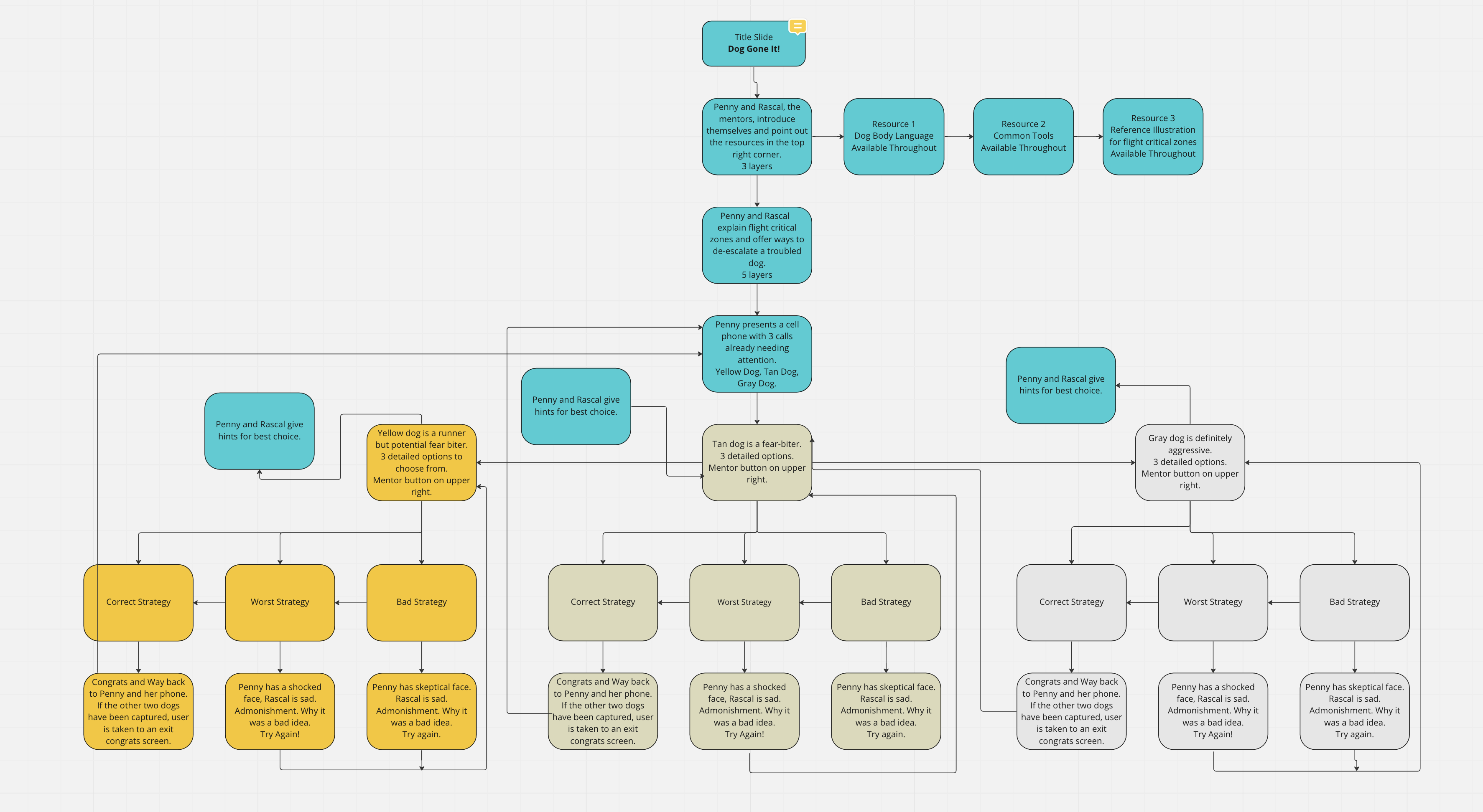
In this module, I created a character, Penny. She has a sidekick named Rascal. They provide the user with guidance through the 3 unsocialized dogs that need to be captured. The learner must arrive at the correct strategy for each type of dog. Once all dogs have been successfully rescued, the user is taken to the congratulatory exit screen.

I really enjoyed storyboarding this and coming up with the dialog for Penny and Rascal. And I enjoyed drawing the characters. Oh, and I used a little Greensock JavaScript.

Click the image below to experience the whole module. Scroll further to see a screenshot of the branching worked out with Miro mind mapping.   






“My future starts when I wake up every morning. Every day I find something creative to do with my life.”

— Miles Davis






Screenshot of Dog Gone it Storyline module










MiroMap





Valid CSS!



A graphic of my email